《教育大辞典》给出了关于教育经费的定义,教育经费是指用于各级各类教育的经常性费用。广义指国家财政支出的教育事业费和非国家财政支出的其他来源的教育经费。狭义指国家财政支出的教育事业费。毋庸置疑,国家财政的投入与支持,是教育经费的主要来源,是教育发展的决定力量。
一、相关国家GDP与基础教育的教育经费投入
自2012年以来,我国教育经费投入保证在GDP中占到了4%的比例,促使我国各级各类教育飞速发展,分得了改革发展、经济繁荣的红利,如中小学校办学条件显著提升,教育信息化水平达到前所未有的高度,教育均衡、教育公平取得显著成就。教育装备工作者与教育装备行业恰逢其时,无不“沾沾自喜”。
通过“中英教育技术与教育装备比较研究”课题,本文粗浅地尝试对相关国家的教育经费投入情况进行文献比较,说明国家财政投入之于教育的重要性,并将这一话题纳入国际视野进行审视。

表1显示了美、英、中3国在1995年、2000年、2005年、2010年、2015年5个时间节点上的GDP总量和全球排名。因发布机构、发布时间有所不同,个别年份GDP总量可能会有所差异,但总体数值还是较真实可信的。

表2显示了美、英两国在1995年、2000年、2005年、2010年基础教育的经费支出占GDP比重情况。可以看出美、英十分重视基础教育,基础教育经费投入在整体教育经费投入中也占有很大的比例。美、英数据来源于经济合作与发展组织(OECD)相关统计,在我国相关年度全国教育经费执行情况统计公告中,没有对基础教育的经费支出占GDP比重进行统计,故本文也不好妄测。

表3的重点在于显示中、英两国教育经费占GDP比例情况,故GDP计算都使用的是本国货币单位,未进行换算。可以看出,从历史沿革上,我国教育经费占GDP比例就是“低档位行驶”,直接造成我国生均教育经费不高。英国GDP数据、英国教育经费占GDP比例数据均来源于英国财政部公示的"Public Expenditure Statistical Analyses 2015"[2]。我国的相关教育数据来源于教育部年度全国教育经费执行情况统计公告。

表4显示了美、英、中3国在2010年基础教育阶段生均教育经费情况。美、英数据来源于经济合作与发展组织(OECD)相关统计。我国的数据来源于《教育部、国家统计局、财政部2010年全国教育经费执行情况统计公告》,其中全国小学生生均教育经费支出为4012.51元人民币,全国普通初中生生均教育经费为5213.91元人民币,全国普通高中生生均教育经费为4509.54元。2010年人民币美元平均中间价为6.7695,则分别得出592.73美元,770.21美元及666.16美元。
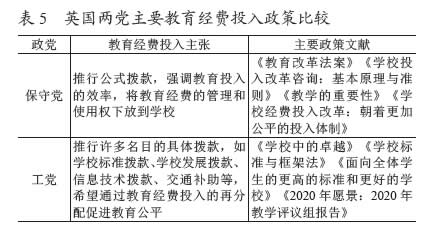
二、英国保守党、工党轮流执政影响基础教育教育经费政策
英国的教育改革是常态的,十分活跃。时隔不久,英国政府就会发表教育白皮书,表达教育改革的意愿、方向和策略。

不管两党的执政理念、教育策略如何变换,但殊途同归,愈来愈趋同于教育应追求公平与效率的价值取向。“简政放权”与“提升质量”已成为英国基础教育的两轮驱动,并留下了深深地印迹。
在课题组与英方校长的交流过程中,英方学校会主动将学校预算的制订、教育经费使用等情况向家长发放“小册子”,在网上向社会公布,而在我国的中小学校尚未达到如此水平与阶段。
三、结束语
从以上列表统计中可以看出,英、美发达国家起步早、起点高,是十分重视基础教育经费投入的,我国与英、美发达国家还是有一定的差距的。教育关乎国计民生、社会公平、经济的可持续发展,我国教育“欠账”很多,尤其在基础教育领域,教育经费投入、教育管理水平与世界第二经济体地位不符!应继续加大基础教育的教育经费投入,提升教育管理水平,尤其是借鉴发达国家发展经验,在加速发展的进程中,建立公平、均衡、简捷、透明的保障机制,使教育经费投入发挥最大的效益,最终办好让人民满意的教育。
(致谢:表3相关数据由北京大学继续教育学院网络培训中心赵秋晨收集整理,在此表示感谢!)
参考文献
[1] 李建民.英国基础教育[M].上海:同济大学出版社,2015:33.
[2] Public Expenditure Statistical Analyses 2015[EB/OL].[2015-8-21]. https://www.gov.uk/government/statistics/public-expenditure-statistical-analyses-2015.
本刊记者 张鹏 |